Il progetto “V.A.L.P.E.” ha come finalità la
creazione di una filiera forestale, locale e chiusa, per il
legno e l’energia, attraverso la compartecipazione di tutti gli
attori coinvolti nell’approvvigionamento e nella successiva
trasformazione energetica della biomassa derivante dalla gestione
forestale dei soprassuoli di proprietà del Comune di Villar Pellice.
La filiera ha una durata pari a 15 anni ed è regolamentata da un
contratto di rete sottoscritto da tutti i partecipanti.
L'iniziativa si prefigge comunque di superare la soglia
temporale dei 15 anni, nonché di eventualmente coinvolgere
altri operatori presenti sul territorio al fine di incrementare
le opportunità lavorative della valle, l’ottimizzazione della
raccolta e del razionale utilizzo della risorsa legnosa in ogni
sua forma (anche quella parte che attualmente è considerata scarto),
grazie ad una presenza capillare ed ad un immediato ritorno economico.
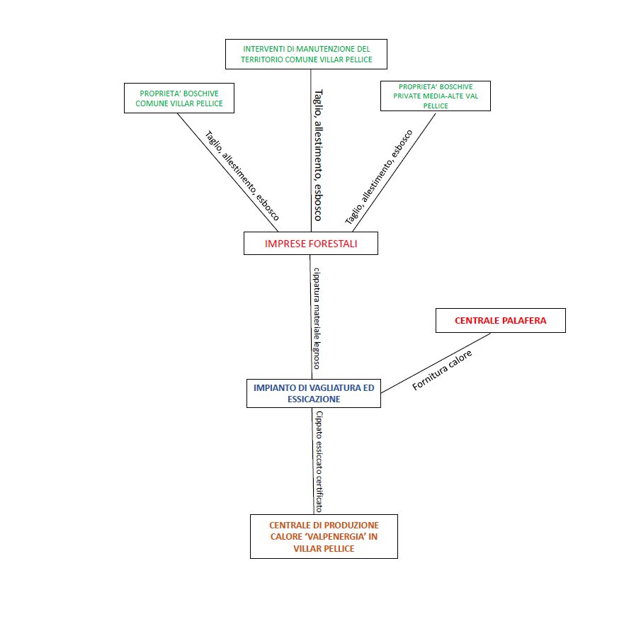
Gli attori della filiera sono:
-
Il Comune di Villar Pellice che fornisce in gestione
associata, tramite regolare contratto di concessione,
le superfici boscate necessarie a reperire i quantitativi
di materiale richiesti dall’attività di filiera.
La gestione dei soprassuoli viene eseguita in ottemperanza
al Piano Forestale Aziendale, periodo di validità 2023-2037,
che, attraverso il piano delle utilizzazioni selvicolturali
definisce per ogni anno le superfici da percorrere con i
tagli, le modalità di esecuzione degli stessi e l'entità
dei prelievi da effettuarsi suddivisi per specie.
-
Le IMPRESE FORESTALI concessionarie provvedono
alla realizzazione delle utilizzazioni previste
dal PFA ed alla prima lavorazione del materiale di
risulta proveniente dai tagli mediante la suddivisione
nei diversi assortimenti retraibili
(legname da opera, da ardere,..) e la successiva
triturazione (cippatura) della frazione destinata all’utilizzo energetico, poi conferita all'impianto di essicazione.
In corrispondenza della piattaforma logistico-commerciale
realizzata nell'ambito del bando PSR e collegata all’esistente
rete di teleriscaldamento cittadino della centrale a biomasse
di Pralafera (nel territorio del Comune di Luserna San Giovanni)
il materiale legnoso viene vagliato e successivamente essicato.
Nelle attività svolte presso l'impianto particolare attenzione
viene inoltre posta al tracciamento delle lavorazioni eseguite
ed al prelievo dei campioni necessari alla certificazione del
materiale in uscita (cippato e legna da ardere).
Il materiale cippato essicato di miglior qualità viene
trasportato dalle imprese forestali all’impianto di teleriscaldamento di proprietà dell’Impresa “VALPENERGIA s.r.l.” sito nel Comune di Villar Pellice, dove viene infine utilizzato.
SCHEMA OPERATIVO DELLA FILIERA "V.A.L.P.E."
Il
Progetto “V.A.L.P.E” non si limita alle sole azioni
di filiera, ma è rivolto anche e soprattutto alla produzione
di un biocombustibile certificato e di migliore qualità, in
termini di minor impatto ambientale ed emissioni, da poter
proporre commercialmente sul mercato dell’energia sostenibile.
Per tali motivazioni tutte le attività di filiera saranno tracciate, a partire dalla
gestione forestale associata e lungo tutte le successive operazioni.